一級建造師考試專業對照表,一級建造師專業對照表2022
一級建造師報考專業對照表本科注改革開放40年1本表按教育部現行普通高等學校本科專業目錄新舊專業對照表編制,共涉。

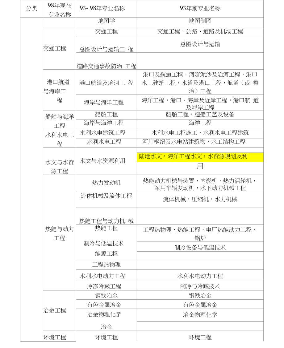
一級建造師工程類或工程經濟類專業對照表由一級建造師考試欄目提供,查找更多一級建造師工程類或工程經濟類專業對照表請訪問jianzao1exam8com。
年一級建造師報名即將開始,很多伙伴都不知道自己的專業是否是相關專業,今日優路教育準備了,一建相關專業對照表,希望可以幫助大家。

免責聲明: 本站提供的任何內容版權均屬于相關版權人和權利人,如有侵犯你的版權。 請來信指出,我們將于第一時間刪除! 所有資源均由免費公共網絡整理而來,僅供學習和研究使用。請勿公開發表或 用于商業用途和盈利用途。
本文鏈接:http://m.366700.com/yijian/5274.html
發表評論