注冊巖土工程師分基礎題型注冊巖土工程師基礎題型分布
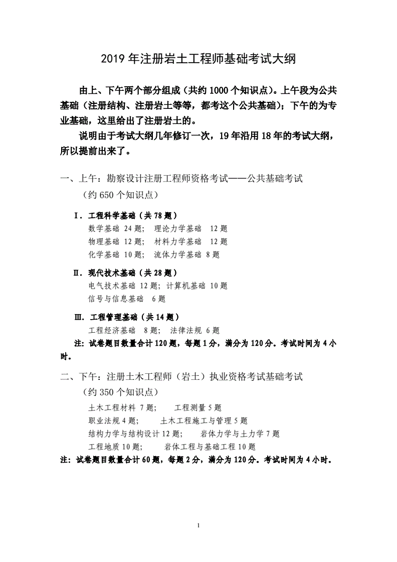
注冊巖土工程師基礎考試各科的分數分配如下基礎考試為閉卷考試,上下午總計180單選題,滿分為240分考試時間總計為8小時1上午段高等數學 24題 普通物理 12題 普通化學 10題 理論力學 12題 材料力學 12題 流體力學 8題 計算機應用基礎 10題 電氣與信息 18題 工程經濟 8題 法律法規 8題;巖土工程師考試分為基礎考試和專業考試,基礎考試科目為高等數學普通物理理論力學材料力學流體力學等等,專業考試科目為巖土工程勘察淺基礎深基礎地基處理等等上午段主要測試考生對基礎科學的掌握程度,科目有高等數學普通物理理論力學材料力學流體力學建筑材料電工學工程經濟,下午;下午段主要測試考生對巖土工程直接有關專業理論知識的掌握程度,設60道題,每題2分,分9個科目土木工程材料工程測量職業法規土木工程施工與管理工程地質結構力學結構設計土力學與基礎工程巖體力學與巖體工程注冊土木工程師巖土可在下列范圍內開展執業工作一巖土工程勘察與各類;一注冊巖土工程師公共基礎考試試卷題目數量合計120題,每題1分,滿分120分工程科學基礎共78題數學基礎24題物理基礎12題化學基礎10題理論力學基礎12題材料力學基礎12題流體力學基礎8題現代技術基礎共28題電氣技術基礎12題計算機基礎10題信號與信息基礎6題工程管理基礎。
考友們都準備好2018年考試了嗎?本文“2018巖土工程師基礎知識經典試題及答案三”,跟著來了解一下吧要相信只要自己有足夠的實力,無論考什么都不會害怕!2018巖土工程師基礎知識經典試題及答案三1若地質平面圖上巖漿巖被沉積巖切割,界線被沉積巖界線截斷,則巖漿巖與沉積巖之間為;來看一下公共基礎和專業基礎的具體考察題型和分值公共基礎上午開考,主要考察基礎科學,四個小時內完成包括高等數學24題,普通物理學12題理論力學12題材料力學12題流體力學8題工程經濟8題電氣與信息28題法律法規6題化學基礎10題在內的共120題專業基礎下午開考,主要考察專業理論知識;基礎考試為閉卷考試,上午段主要測試考生對基礎科學的掌握程度,設120道單選題,每題1分,分9個科目高等數學普通物理理論力學材料力學流體力學建筑材料電工學工程經濟下午段主要測試考生對巖土工程直接有關專業理論知識的掌握程度,設60道題,每題2分,分八個科目土木工程材料工程;巖土注冊工程師考試科目分為基礎考試和專業考試具體如下1礎考試包括基礎上和基礎下兩部分內容2專業考試包括專業知識和專業案例兩個科目,專業知識分為專業知識上和專業知識下兩部分內容,專業案例分為專業案例上和專業案例下兩部分內容下面環球網校小編為大家分享詳細內容。
約350個知識點土木工程材料 7題 工程測量5題 職業法規4題 土木工程施工與管理5題 結構力學與結構設計12題 巖體力學與土力學7題 工程地質10題 巖體工程與基礎工程10題 注試卷題目數量合計60題,每題2分,滿分為120分考試時間為4小時注冊巖土工程師專業考試科目分值時間分配及題型;下午1土木工程材料2 工程測量3職業法規4土木工程施工與管理 5 結構設計 6結構力學7結構試驗 8土力學與地基基礎二注冊巖土工程師基礎考試上午主要測試考生對基礎科學的掌握程度,設120道單選題,每題1分,分11個科目高等數學普通物理普通化學理論力學。
職業法規4題土木工程施工與管理5題結構力學與結構設計12題巖體力學與土力學7題工程地質10題巖體工程與基礎工程10題 下午段,4 小時 合計 60 題,每題 2 分,共 120 分 專業考試分為2天,第一天為專業知識考試,第二天為專業案例考試,考試時間每天上下午各3小時第一天為;注冊巖土基礎考試科目有11科總分值120分注冊土木工程師巖土資格考試分為基礎考試和專業考試基礎考試包括基礎上和基礎下兩部分內容專業考試包括專業知識和專業案例兩個科目,專業知識分為專業知識上和專業知識下兩部分內容,專業案例分為專業案例上和專業案例下兩部分內容基礎考試上午段的公共基礎;專業考試合格后,方可獲得中華人民共和國注冊土木工程師巖土執業資格證書基礎考試為客觀題,在答題卡上作答專業考試分為專業知識考試和專業案例考試兩部分,其中專業知識考試為客觀題,在答題卡上作答專業案例考試采取主客觀相結合的考試方法,即要求考生在填涂答題卡的。
注冊巖土工程師公共基礎考試大綱 注冊巖土工程師資格考試公共基礎考試大綱,由上下午兩個部分組成共約1000個知識點上午段為公共基礎注冊結構注冊巖土等等,都考這個公共基礎下午的為專業基礎 I 工程科學基礎 一 數學24題 11 空間解析幾何 向量的線性運算向量的數量積向量積及混合積兩向量;是注冊巖土工程師基礎考試都是選擇題注冊土木工程師港口航道考試都是選擇題,設120道單選題,每題1分,分11個科目并且基礎考試為閉卷考試。

免責聲明: 本站提供的任何內容版權均屬于相關版權人和權利人,如有侵犯你的版權。 請來信指出,我們將于第一時間刪除! 所有資源均由免費公共網絡整理而來,僅供學習和研究使用。請勿公開發表或 用于商業用途和盈利用途。
本文鏈接:http://m.366700.com/yantu/23462.html

發表評論