山西監理工程師準考證打印時間是幾號,山西監理工程師準考證打印時間
1、2025年各地區監理工程師打印準考證時間不同,多數地區從5月10日開始,在考試前7日內陸續開啟打印,具體如下5月10日開始福建5月10 18日遼寧5月10日900 5月16日2400貴州5月10日至16日湖南5月10日至5月16日海南5月10日至5月16日河北5月10日 16日5月12日開始內蒙古5月12日 5月16日。
2、山西監理工程師準考證打印時間如下監理工程師5月5日打印準考證,相關內容如下監理工程師,是指經全國統一考試合格,取得監理工程師資格證書并經注冊登記的工程建設監理人員 監理工程師是代表業主監控工程質量工程進度投資控制以及合同管理安全管理組織與協調,是業主和承包商之間的橋梁不。
3、2025年監理工程師準考證打印時間為5月10 18日考生需在此期間登錄中國人事考試網,自行下載打印準考證,并在指定時間地點參加考試2025年度監理工程師職業資格考試于5月1718日舉行,具體安排如下5月17日星期六上午900 1100考建設工程合同管理。
4、2025年監理工程師考試準考證打印時間因省份而異,主要集中在5月10日 5月28日期間考生需在規定時間內登錄中國人事考試網下載并打印準考證考試時間統一為5月17日 18日,逾期未打印者不得參考考試建議考生填寫“免費預約短信提醒”,屆時會收到預約省份2025年監理工程師準。
5、2024年度監理工程師職業資格考試準考證打印時間為5月14日 5月16日2025年監理工程師考試準考證打印時間因省份而異,主要集中在5月10日 5月28日期間考生需在規定時間內登錄中國人事考試網下載并打印準考證對于2025年考試,建議考生填寫“免費預約短信提醒”,以便及時獲取。
6、2025年監理工程師準考證統一打印入口為中國人事考試網各省準考證打印時間存在差異,多數地區集中在5月10日至5月18日開放,考生需根據所在省份的具體通知及時操作打印流程如下登錄官網訪問中國人事考試網,點擊左側“準考證打印”進入專區選擇考試項目在列表中選擇“監理工程師職業資格考試”填寫。
7、準考證打印時間在2022年5月14日15日考試前,各省份陸續開通了準考證打印通道,但需注意,由于部分地區如河北山東青海浙江天津遼寧吉林江蘇上海安徽湖南邵陽江西廣東內蒙古山西暫停了監理工程師考試,因此這些地區的準考證打印也相應暫停未暫停考試的省份,考生需在。
8、監理工程師準考證的打印時間為5月考生需注意以下幾點打印準考證的時間窗口準考證的打印服務將在5月重新開放,考生需在此時間窗口內完成準考證的下載和打印打印要求準考證可以使用A4紙進行黑白或彩色打印,考生可根據自己的實際情況選擇打印方式攜帶證件考試期間,考生除了攜帶準考證外,還需攜帶。
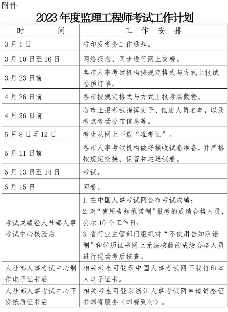
9、一打印時間 2023年監理工程師考試將于5月13日14日舉行,準考證打印一般于考前一周進行具體打印時間請參照各地考試機構發布的官方通知,或收藏并關注相關匯總更新信息,以確保及時獲取準確的打印時間二打印流程 登錄網站 報考人員需登錄中國人事考試網站,點擊頁面。
10、準考證打印流程1進入中國人事考試網2點擊左側“打印準考證”按鈕3進入準考證打印界面選擇“監理工程師職業資格考試”4選擇報名省份填寫姓名等信息5按照提示要求完成準考證打印2023年監理工程師考試各科目考試時間安排如下5月13日上午09001100建設工程合同管理,下午14001700建設。
11、監理工程師什么時候打印準考證1 準考證的重要性 準考證是每位考生以及相關考試機構都非常重視的一份文件,其中包含著考生的個人信息考試科目考試時間考場以及座位等信息無論是在報考考試期間,還是在成績公布之后,都會對考生的身份資格成績等方面產生很大的影響因此,準考證的準確性。
12、2023年全國監理工程師考試準考證打印時間考前一周,報考人員登錄中國人事考試網“打印準考證”欄目下載打印準考證監理工程師崗位職責要求如下1為本單位制定詳細的實施規則并監督監理工作的執行2對監理員的工作進行監督指導,應盡早發現人員調整動態并提出建議3對本單位工作的方案或變動等相關。

13、2020年監理工程師準考證需在規定時間內通過中國人事考試網完成打印,具體流程如下準備工具需使用電腦登錄系統,確保網絡環境穩定進入打印系統在準考證打印時間內登錄中國人事考試網,點擊左側導航欄的打印準考證按鈕,進入準考證打印系統頁面選擇考試項目在系統頁面中選擇監理工程師考試,進入專項打印。
14、部分省份承諾書與準考證合并打印,如江蘇省準考證頁面底部直接嵌入承諾書內容,考生無需額外操作關鍵建議打印前務必查閱本省人事考試網或住建部門發布的最新通知,確認材料清單及格式要求時間節點當前距離2020年監理工程師考試僅剩8天,考生需同步做好以下準備考前沖刺重點復習合同管理質量控制等。
15、考生需要在規定的時間內完成繳費,否則將被視為放棄報名準考證打印 考生需要在考試前登錄指定的報名網站打印準考證,準考證上會顯示考試的時間地點座位號等重要信息考生需要妥善保管準考證,并在考試當天攜帶準考證和有效的身份證明參加考試三報考時間 監理工程師考試的報考時間通常會在每年的2月。
16、準考證打印時間一般在考前一周至10天左右“監理工程師”,是指經全國統一考試合格,取得監理工程師資格證書并經注冊登記的工程建設監理人員 監理工程師是代表業主監控工程質量,是業主和承包商之間的橋梁不僅要求執業者懂得工程技術知識成本核算,還需要其非常清楚建筑法規 總監理工程師指由。
免責聲明: 本站提供的任何內容版權均屬于相關版權人和權利人,如有侵犯你的版權。 請來信指出,我們將于第一時間刪除! 所有資源均由免費公共網絡整理而來,僅供學習和研究使用。請勿公開發表或 用于商業用途和盈利用途。
本文鏈接:http://m.366700.com/jianli/38208.html
發表評論