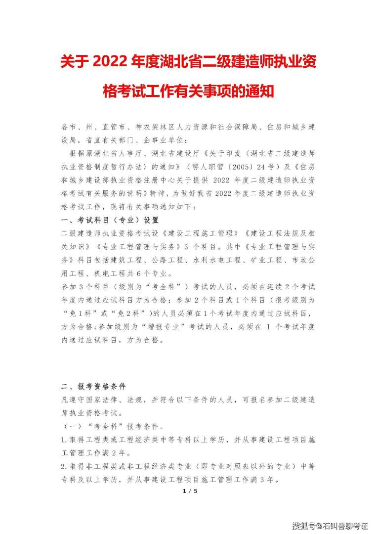
浙江省二級建造師繼續教育2020年浙江省二級建造師繼續教育
二級建造師繼續教育的方法主要由以下部分組成主要方式二級建造師的繼續教育主要以集中面授為主,同時也在探索網絡教育的方法這樣多樣化的教育方式旨在滿足不同學習者的需求和習慣合格證明完成繼續教育后,會核發繼續教育合格證明這份證明是二級建造師進行延續注冊的重要證明材料組織管理二級建造師;1在省建筑監督平臺上登錄公司的帳號,進入系統頁面后在上方的選項卡中找到建造師,并點擊進入2在建造師的頁面上,左側找到建造師繼續教育,并點擊出現下拉菜單3在建造師繼續教育的下拉菜單中,選擇二級建造師培訓申報,并在右側出現的二級建造師名單中,將需要進行繼續教育的建造師。
浙江省2014年二級建造師網絡繼續教育的官方網站可能是這個網站上應該可以找到繼續教育的相關信息對于已經完成繼續教育但未打印證書的情況,可以再次登錄該網站進行打印在登錄頁面,需要輸入用戶名和密碼登錄后,頁面會顯示繼續教育的各種信息如果需要打印證書,找到相應;二級建造師原則上規定三年進行一次繼續教育分為兩種情況拿到資格證書后,連續三年沒有注冊,需要參加繼續教育如果拿到資格證書后,注冊到一個公司,那從注冊滿第三年開始參加繼續教育繼續教育分為必修課和選修課,在每一注冊有效期內各為60學時經繼續教育達到合格標準的,頒發繼續教育合格證書。
二級注冊建造師繼續教育實施意見 為進一步提高二級注冊建造師的執業能力和職業素質,提高建設工程項目管理水平,保證工程質量安全,促進建筑行業持續健康發展,根據注冊建造師管理規定建設部令第153號注冊建造師繼續教育管理暫行辦法建市2010192號,結合我省實際,制定二級注冊建造師繼續;浙江省二級注冊建造師繼續教育實行用人單位負責制二級注冊建造師所在企業應提供必要的學習條件和保障,認真做好二級注冊建造師繼續教育工作,建立人員繼續教育檔案,做到一人一檔各級建設行政主管部門其他有關部門應當依照有關法律法規對企業的二級注冊建造師繼續教育工作實施監督檢查浙江省二級注冊建造師。
繼續教育時間規定為每三年一次,這意味著在每一次三年周期內,你都會有機會完成一次繼續教育因此,在你的注冊有效期或三年周期內,你肯定會遇到一次繼續教育的時間點對于關注繼續教育信息的途徑,你可以參考浙江省建設信息港,這是浙江省建設廳的官方網站,上面會發布相關的繼續教育通知和要求同樣,您。

浙江 二級建造師 繼續教育
1、二級建造師的繼續教育通常由省級住房城鄉建設主管部門負責組織實施具體流程包括1 報名 需要關注當地住建廳或住建局發布的繼續教育通知,了解報名時間地點及所需攜帶的材料等信息在規定的報名時間內,到指定地點進行報名2 學習 報名成功后,根據安排參加課程學習這些課程可能包括法律法規工程。
2、二建繼續教育的操作流程主要包括以下幾個步驟登錄平臺選擇平臺首先,需要選擇一個官方或認可的二級建造師繼續教育平臺這些平臺通常由省級或市級建設行政主管部門指定或認可注冊登錄在平臺上進行注冊,填寫個人信息,包括姓名身份證號二建證書編號等,完成注冊后登錄平臺選擇課程瀏覽課程登錄。
3、1 登錄浙江注冊建造師繼續教育網絡平臺,輸入注冊證書號和身份證號,填寫驗證碼,即可登錄2 填寫個人資料,選擇需要培訓的年度,并繳納相關費用3 繳費成功后,下載表格并填寫完成,公司蓋章后開通相應的課程4 學習完后,下載資料并報名參加考試通過考試后,獲得證明文件并辦理繼續注冊手續注。
4、二級建造師繼續教育的時間為每三年一次以下是關于二建繼續教育時間的詳細說明周期考生在拿到二級建造師證書后,需要每三年進行一次繼續教育延續注冊注冊證書與執業印章有效期為3年,3年到期后應申請延續注冊延續注冊時,需要提供繼續教育合格證明繼續教育在3年內參加一次并考試合格即可學時要求。
浙江省二級建造師繼續教育在哪里
1、二建繼續教育怎么弄二級建造師,在取得了專業證書之后,需要進行繼續教育,繼續教育的方法主要是通過上網課在培訓機構進行專業學習,通過這兩種方法,完成繼續教育的學時數下面可了解有關于二級建造師繼續教育的相關問題一二級建造師繼續教育該如何參加1上網課信息化的時代,二級建造師的繼續。
2、二級建造師的繼續教育主要是通過參加由相關主管部門或行業協會組織的培訓來完成具體流程如下1 了解繼續教育政策需要了解當地建設行政主管部門關于二級建造師繼續教育的政策和要求這些信息通常可以在官方網站上找到,或者通過咨詢相關部門獲取2 選擇培訓機構根據政策要求,選擇合適的培訓機構進行繼續教育。

3、具體操作步驟如下1 了解繼續教育要求你需要了解你所在地區對于二級建造師的繼續教育要求這些要求可能因地區而異,因此建議直接咨詢當地的建設行政主管部門或者訪問官方網站獲取最準確的信息一般來說,二級建造師需要定期進行繼續教育以保持其資質的有效性2 選擇教育方式二級建造師繼續教育可以選擇線上。
4、二級建造師繼續再教育的辦理流程如下準備必要資料注冊建造師延續注冊申請表需填寫完整并簽字原注冊證書提供有效的二級建造師注冊證書原件聘用勞動合同復印件提交申請人與當前聘用單位簽訂的聘用勞動合同復印件,或其他能證明雇傭關系的有效文件繼續教育證明材料提供在注冊有效期內達到繼續教育。
免責聲明: 本站提供的任何內容版權均屬于相關版權人和權利人,如有侵犯你的版權。 請來信指出,我們將于第一時間刪除! 所有資源均由免費公共網絡整理而來,僅供學習和研究使用。請勿公開發表或 用于商業用途和盈利用途。
本文鏈接:http://m.366700.com/erjian/32361.html
發表評論