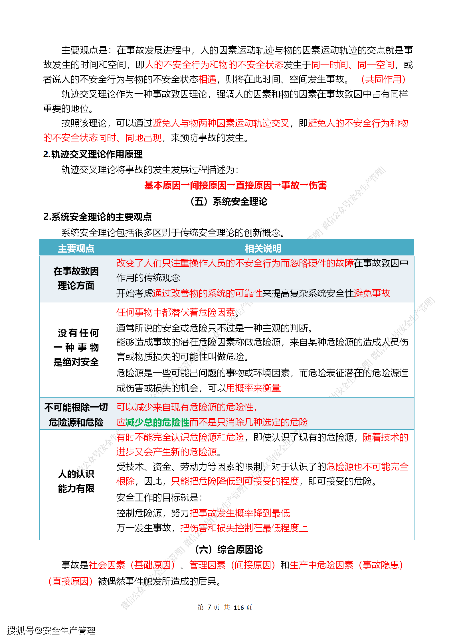
注冊安全工程師與消防工程師哪個難注冊安全工程師與消防工程師
弱電行業都需要考哪些證書?隨著弱電行業的普及,越來越多的人開始關注起這個行業,那么弱電行業有哪些含金量高的證書呢?下面我們就來一起看看弱電行業含金量最高的五項證書吧,不過在此之前向大家推薦“河姆渡”,這是我們弱電行業必備的應用呦。
1、一級建造師
受區域經濟發展的影響,一線城市3年以上工作經驗的一級建造師工資平均約在14000元左右;二線城市一級建造師普遍平均工資在7000元以上,一般來說7000-8000是最基本的,如果有5年工作經驗,年薪在11-20萬。
一級注冊建造師可在全國范圍內執業,根據《注冊建造師管理規定》的要求工程施工項目負責人和技術負責人都必須由本專業注冊建造師擔任。這也是每年建造師報考人數不斷上漲的主要原因,工作需要的同時也給自己鍍鍍金,一舉多得。
2、二級建造師
總體來說,一線城市的二級建造師平均工資大約在8000-10000元,三四線城市也在6000左右。如果有3年以上的工作經驗,年薪也可在10萬-15萬左右。
二級建造師一般月收入還要看個人工作性質或能力,如果已經做到項目經理的位置,再加上津貼之類的,則會有更高的收入。
3、造價工程師
參加過一級造價工程師考試的同學都知道,這個證書的考試難度和消防工程師不相上下。一線城市3年以上工作經驗的造價工程師平均薪資基本在13000左右,三四線城市可能稍低,一般在7000-10000元;在大城市,造價工程師年薪能拿25萬元,其他地區的收入也不菲。
隨著建筑業持續發展,需要大量建設人才,特別是造價工程師持證人才,更是吃香。眾畢業生也相中這個職位,不過專家建議,要想入行,積累是關鍵,具備“軟”“硬”技能才有機會。
4、消防工程師
一級注冊消防工程師考試,自2015年開考以來就以其通過率低、含金量高而備受關注。像廣州之類的一線城市一級消防工程師工資大概是13萬-22萬/年;二三線城市一級消防工程師基本也能在12萬及以上。
這項考試每年的通過率僅在3%左右,所以如果同學們要報考就要做好死磕到底的準備。

5、安全工程師
不同城市和地區,注冊安全工程師的收入也有一定差別,像一線城市注冊安全工程師的平均月收入在10000左右,二三線城市注冊安全工程師的月收入在7000元左右。
注冊安全工程師是施工現場不可缺少的崗位,隨著國家對建筑施工安全要求越來越規范,安全工程師的地位和作用也越來越重要。
總的來說,注冊安全工程師工資的高低主要取決工程師自身的能力和工作經驗,考一個安全工程師證書則是能力最好的體現。

免責聲明: 本站提供的任何內容版權均屬于相關版權人和權利人,如有侵犯你的版權。 請來信指出,我們將于第一時間刪除! 所有資源均由免費公共網絡整理而來,僅供學習和研究使用。請勿公開發表或 用于商業用途和盈利用途。
本文鏈接:http://m.366700.com/anquan/8165.html
發表評論